民政部印发紧急通知 要求各地全力做好养老机构新型冠状病毒感染的肺炎疫情防控工作
时间:2020-01-28 13:02 来源: 民政部门户网站
为贯彻落实习近平总书记关于防控新型冠状病毒感染肺炎疫情的重要指示精神和党中央、国务院决策部署,根据应对新型冠状病毒感染肺炎疫情联防联控工作要求和民政部前期部署安排,结合相关疾控指导及各地有效做法,民政部近日发出《关于印发<养老机构新型冠状病毒感染的肺炎疫情防控指南(第一版)>的紧急通知》 ,要求各地全力做好养老机构新型冠状病毒感染的肺炎疫情防控工作。社区日间照料服务机构等老年人服务场所可参照执行。
通知强调,各地要把疫情防控工作作为当前最重要的工作来抓,纳入2020年全国养老院服务质量建设专项行动内容,将疫情防控要求落实到每家养老机构,切实增强风险意识,确保部署到位、责任到人。在加强相关防控的同时,高度重视加强老年人和工作人员心理调节,纾解焦虑恐惧情绪。各地可结合实际补充完善相关内容,并注意总结有效经验做法,落实中遇到的问题和建议及时报民政部养老服务司,以便进一步更新完善。







京公网安备 11010202009321号
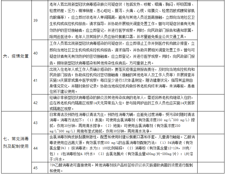
中国社会福利基金会

